Skip Navigation Links
Início
Contactos
Organograma 
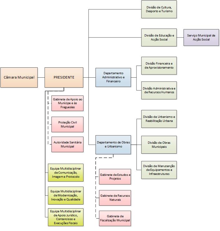
A presente estrutura orgânica dos Serviços Municipais aprovada em sessão da Assembleia Municipal de 18/12/2017, sob proposta da Câmara Municipal de 05/12/2017, tendo ainda aprovado o Regulamento da Organização dos Serviços Municipais da Câmara Municipal de Cantanhede, publicado em 16/01/2018 no Diário da República, entrou em vigor em 31 de Janeiro de 2018. 






Município

Concelho

Turismo

Notícias
 
Agenda
 
Entidades
 
Documentação
 
Contactos
 

Serviços Online